[VIBE Coding] 我在前端新增需求的 PRD 跟 Prompt 解法
上次提到我在前端這邊做AI Coding 很適合 0% -> 70% , 或是 99 -> 100%的做法,但是在 90% -> 100% 遇到了蠻多的小問題,經過幾天的討論修正之後,我已經大概列出了比較適合的方式。根據這一週來改了十幾個 Feature的經驗,這個流程對我這樣非前端的人來說,感覺 90% -> 100% 除了後續檢核需要前端幫忙以外,幾乎都是我可以自己處理。
這個場景其實還蠻常見的,現在 VIBE Coding 大家都在講從頭新建一個網站,這個東西對工程師來說太低頻了,其實程式設計師大部分的時候都是在新增修改功能某個到在現有的 App 上,所以這個技巧我實際跟前端一起弄四五天後,我個人覺得還蠻好用的。
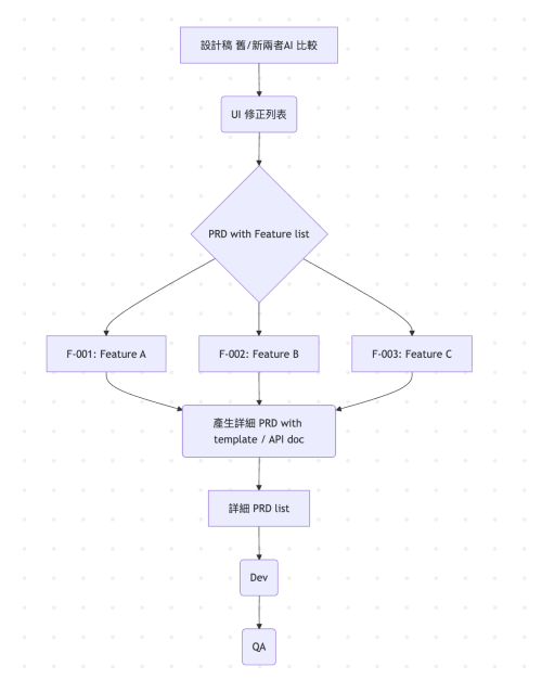
流程圖

首先第一個就是把舊設計稿跟U I的截圖請A I幫我做比較,這個部分主要是列出新增或修改的UI介面在哪邊,這個時候出來的東西可能是一個free format,但不要緊。舉例,我截圖一個 Google Doc 畫面,我故意把中間的 提示 icon 修掉 , 當作做 feature 之前的 V1.0 ,然後再把原始圖變成 V1.1
範例:我故意把中間的 提示 icon 修掉 , 當作做 feature 之前的 V1.0
範例:原始畫面當作做做完 feature 之前的 V1.1
接下來下一步,我們請A I幫我產生有剛剛的修改的或是新增的需求列表表,這個時候就是一個比較粗的P R D。這裡我其實都會預設使用 Gemini ,因為我體感 Gemini OCR 蠻強的,UI 抓中文字比較簡單
Gemini OCR
然後我們請他變成一些 feature list ,一個一個 功能變化都寫成簡易的 feature list ,此處我還是不規範 PRD ,隨意產生即可。下面的範例是我這幾天 onProd 某個功能 masking 過的寫法,保證真實,不像外面開課程都是一堆 demo code XD
相關功能文件 - 簡略的 feature list
下一步我們準備好的P R D 的Temple,以及相關的 supporting Tech PRD 資料(API文件 或是相關的程式碼的規範文件) ,就會產生一個完整的P R D。以下也是那功能最後產生的 詳細 PRD
有 需求列表 , tech requirement , 還有 supporting data 的
有這個完整的P R D之後,我們就可以請AI幫我們做Coding,我之前經驗幾乎一次過。產生 code 的 Prompt 超級簡單的,因為 PRD 都已經寫好了。


最後給 RD 檢核, 送交 QA 。
結果
根據這一週來改了十幾個 Feature的經驗,這個流程對我這樣非前端的人來說,感覺 90% -> 100% 除了後續檢核需要前端幫忙以外,幾乎都是我可以自己處理。
附件A: PRD Template
This post is for subscribers only
Subscribe now
Already have an account? Sign in